欢迎访问趣蘑菇-深圳好玩
客服热线: -

趣蘑菇-深圳好玩

深圳户外活动、大型徒步活动、长线户外纯玩旅行、深圳亲子活动、自然观察、户外课程、班级春秋游、夏冬令营、亲子游学

假消息!朋友圈疯传深圳新交规图多处有错,深圳交警在线辟谣! [复制链接]

野牛 1289 1
野牛
话题: 8
回复: 9
楼主


这几天,很多朋友纷纷表示

11月1号起,如果你联系不到我

那我一定是在认真开车


此外
还配了一张看上去
很详细的交规图


但经过核实
这张图有以下3处是错的!

① 网传错误版本“替人扣分,罚款1000-5000元,暂扣驾驶证3个月-6个月”,准确的版本为“替代他人扣分,罚款1000-5000元,暂扣驾驶证1个月-6个月”;


② 网传错误版本“违规使用远光灯,罚500”,准确版本为“违规使用远光灯,罚500记1分”;


③ 网传“饮酒后驾驶电动自行车,处500以上1000元以下罚款”,准确版本为“饮酒后驾驶电动自行车,处500元以上2000元以下罚款”。


值得注意的是
为防止错误的新交规解读信息
在网络上传播

 深圳交警制作了 
 新交规图权威版本 
方便市民理解
↓↓↓
点击可查看大图

还有新旧“交规”的对比
因为和每位车主都息息相关
这两天朋友圈里面新交规的消息
可谓是铺天盖地
开车时网约车司机不能用手机接单?
司机不能使用手机操作导航?
开车时不能使用耳机接电话?
以上这些行为罚款300元记2分?
……



这些消息都准确么?
深圳交警发布辟谣
这些统统都不!准!确!



所以
请大家不要再传播错误信息了
今天再和大家一起看看
深圳交警对各项新条例是如何解读的

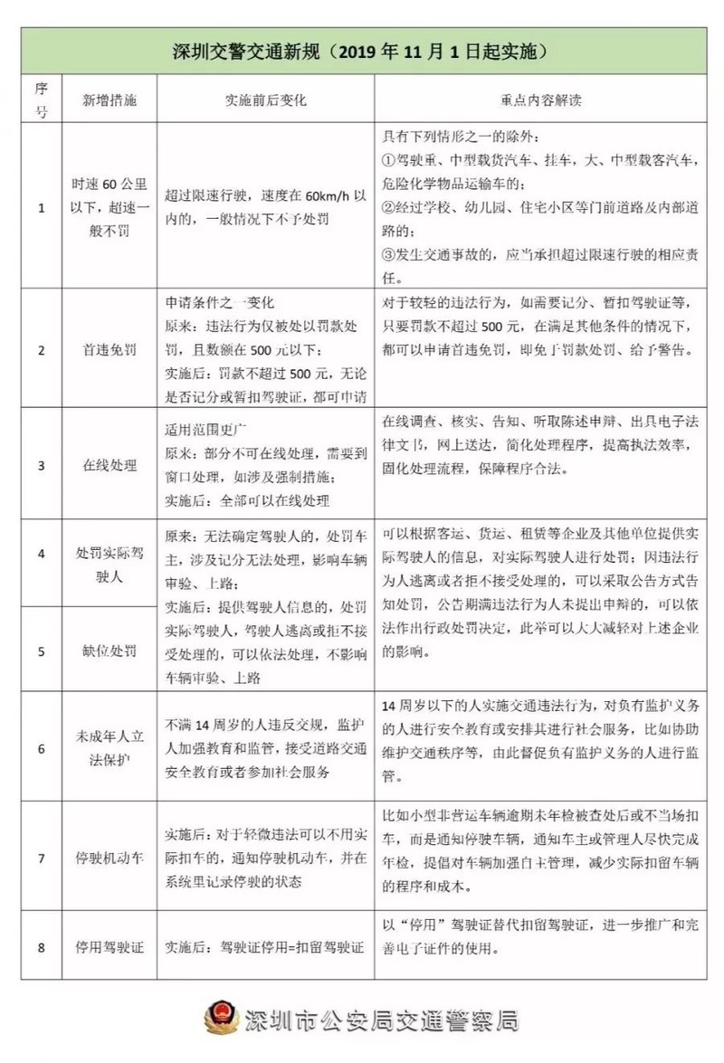
 11月起深圳正式实施新交规 


日前,新修改的深圳交通处罚条例
获得表决通过
将于2019年11月1日起实施



新条例实施后
将对这一违法行为加重处罚力度!
快快点击视频了解详情


车速低于60km/h
这样超速不处罚


相信很多司机朋友
在开车时都会有这样的困惑
“路段限速50公里/小时,
我开到55会被罚吗?”
“超速了一点点,被拍了怎么办?”
条例修订前——


按照《深圳经济特区道路交通安全违法行为处罚条例》,超速50%以上未超过100%的,处两千元罚款,可以并处吊销机动车驾驶证。


为了进一步提高道路通行效率
体现人性化执法
11月1日起正式实施的《深圳经济特区
道路交通安全违法行为处罚条例》中
对驾驶机动车超速方面
也做了人性化的规定

第四十条 机动车在道路上超过限速行驶,速度在每小时六十公里以内的,不予处罚



 但具有下列情形之一的除外: 

① 驾驶重、中型载货汽车、挂车,大、中型载客汽车,危险化学物品运输的;


② 经过学校、幼儿园、住宅小区等门前道路及内部道路的。

发生交通事故的,应当承担超过限速行驶的相应责任。



伪造、变造车辆证件 
分三档处罚


新《条例》对使用伪造、变造的
机动车登记证书、号牌
行驶证、驾驶证的违法行为
根据违法情节的轻重程度
除了扣留机动车
还将分三档处罚:



① 伪造、变造机动车登记证书、号牌、行驶证、驾驶证的,按照《中华人民共和国道路交通安全法》的规定处十五日以下拘留,并处三万元罚款。

② 使用上述证件的,处十五日以下拘留,并处五千元以上二万元以下罚款;

③ 使用其他机动车号牌、行驶证、登记证书的,处三千以上一万元以下罚款。




“我有证件但是丢了,
才使用假证的……”
交警表示处罚
也分3档酌情考虑:



① 驾驶人有驾驶证,但由于证件丢失等原因,而使用假证的,给予低档处罚;

② 驾驶人不具有驾驶资质,且使用不存在的无效机动车登记证书、号牌、行驶证、驾驶证的情况,将给予中档处罚;

③ 驾驶人不具备驾驶资质,且套用别人号牌或证件的,将给予顶格处罚。



四种情况纳入征信系统


按照新《条例》
机动车司机、非机动车司机
发生交通违法到一定程度
都将纳入征信


此外,运输、物流、租赁等
企业的道路交通安全违法行为
也将纳入征信



 具体违法到什么程度会受处罚—— 


① 机动车驾驶人、非机动车驾驶人一年内违反道路交通安全法律、法规,受到五次以上罚款处罚的;


② 机动车驾驶人、非机动车驾驶人一年内有三次以上道路交通安全违法行为未处理的;


③ 机动车驾驶人、非机动车驾驶人违反道路交通安全法律、法规,受到拘留、吊销或者暂扣机动车驾驶证三个月以上的;


④ 发生道路交通事故致人重伤或者死亡且负有事故全部责任、主要责任或同等责任的。



除此之外
 关于新交规 
 这些你也要牢记 

明天
新的《处罚条例》将正式实施
这些规定,都赶紧记好吧

各位老司机赶紧奔走相告
驾车注意安全的同时
也不要违规了


精彩话题推荐
绑定手机
×
图片验证码